凯发k8国际

CN
EN
您现在的位置:凯发k8国际 >> 关于凯发k8国际 >> 新闻资讯
携手十五载、同心创未来,evo视讯真人官网获全国职业院校技能大赛“突出贡献奖” 2023-02-17

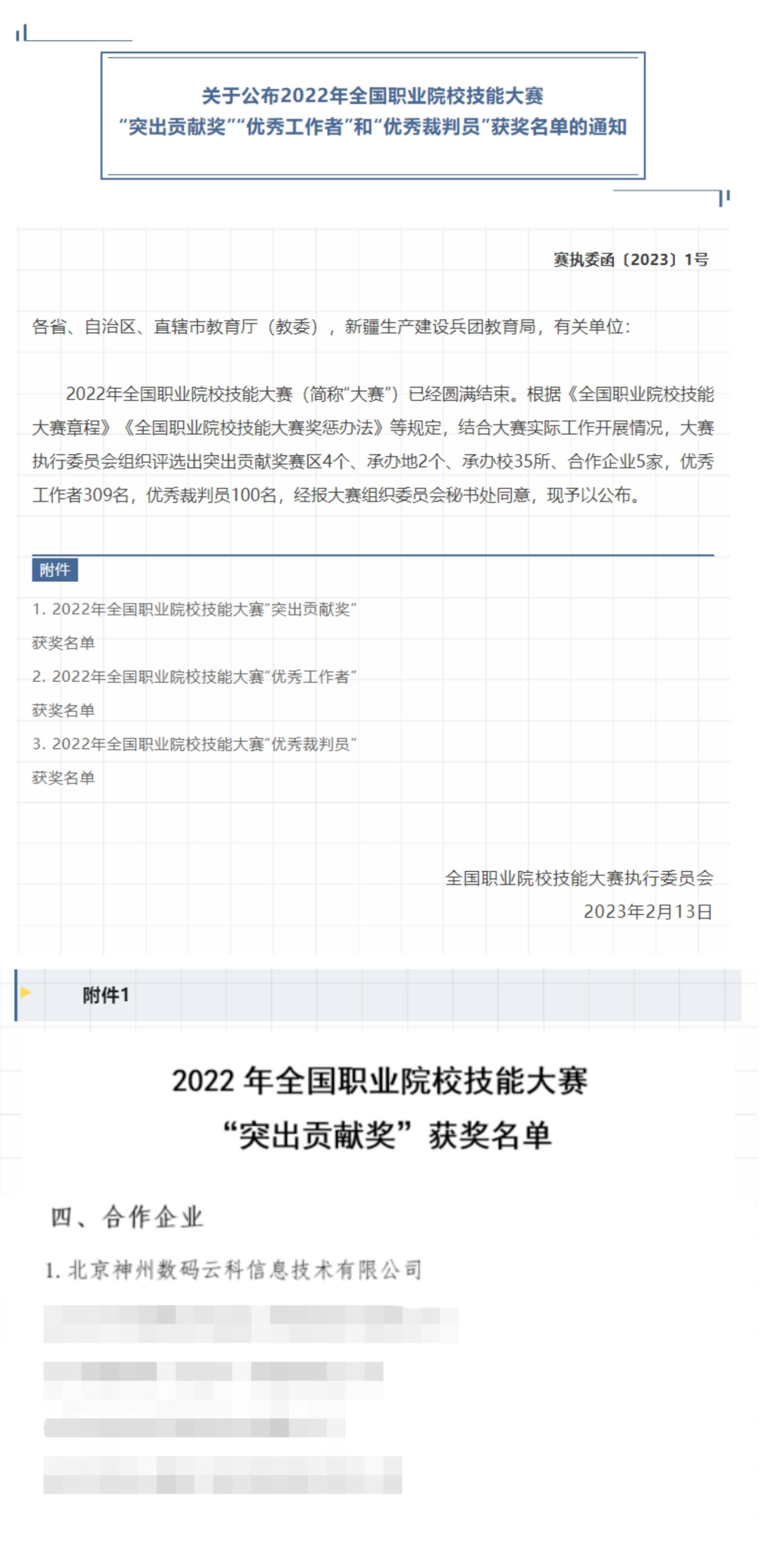
近期,全国职业院校技能大赛执行委员会公布了“2022年全国职业院校技能大赛‘突出贡献奖‘获奖名单”,evo视讯真人官网再次凭借自身为大赛安全、平稳、顺利运行给予的充分保障获此殊荣。这是evo视讯真人官网作为主要合作企业之一参与“职教大赛”以来,陆续在十五年取得大赛认可。

20221228184918.png

自2008年首届大赛起,evo视讯真人官网就作为全国职业院校技能大赛的技术协办方之一,为大赛给予网络设备并负责网络环境的设计搭建以及现场技术支持。作为职教大赛十五年的合作伙伴,evo视讯真人官网始终坚持以自主创新技术、自主研发产品和解决方案以及完善服务为大赛、为各大职业院校、为教育行业贡献自己的力量。

20221228184918.png

历年来,evo视讯真人官网持续响应国家对教育行业的殷切期待,以自主品牌evo视讯真人官网凯发k8国际系列产品为核心,向大赛稳定给予“网络搭建与应用”和“信息安全管理与评估”等赛项及各方面的支持。“全国职业院校技能大赛”也在不断的积累和沉淀中开展成为规模大、覆盖广、影响强的全国综合性职业院校技能赛事,成为中国职业教育的一张名片。

20221228184918.png

秉承“以赛促教、以赛促学”的合作理念、“产教融合、校企合作”的合作方式和“不忘初心,共创未来”的态度,面向未来,evo视讯真人官网以不断总结沉淀多年来自主品牌开展和教育行业深耕的经验为基础,坚持“理念领先、技术领先、实践领先”,以自主创新核心技术探索教育数字化转型和教育信创新基建。

矢志不渝投身“数字中国”建设是evo视讯真人官网不变的使命,坚持为国家教育现代化、信息化、数字化建设贡献力量是evo视讯真人官网不变的追求,未来我们仍将持续有助于校企合作,深化赛项参与和支持,全方面助力国家数字化人才、信创人才培养。

上一条:「创新产品 四时上新」evo视讯真人官网凯发k8国际祝您雨水安康 下一条:正十五火树银花 闹元宵凯发k8国际安泰
删除所选 共计0件 提交订单
已成功加入购物车!